Content brought to you by Motor Age. To subscribe, click here.
What You Will Learn:
• Documenting your findings (good or bad) can keep you out of hot water
• Documentation will demonstrate a pre-existing condition and prevent you from absorbing unnecessary costs
• Documentation can help your customers create a game plan from investing wisely in their vehicles.
It’s amazing how a customer can bring a vehicle in for one problem but be oblivious to others, such as:
- Brakes grinding
- Strut blown-out
- Engine fluids leaking and burning on the exhaust
- The Christmas tree of lights on the dash
But the minute you fix that “one problem,” suddenly these complaints appear. “My car was fine (except for the belt squeak) before I brought it in.”
I know not all customers are like this, but it only takes one! The best way I have found to counter this or protect against this is through documentation. There will still be a few random and completely out-of-the-blue situations that somehow get by, but these processes will help keep them to a minimum.
Digital inspections
Digital vehicle inspections (DVIs) have been a huge advancement, not only as a selling tool but as a tool for documenting vehicle condition (both good and bad findings) for both the shop and customers. Not all shops have accepted and incorporated this tool into their shop, sometimes because of the perceived cost, and sometimes because they like to do things the way they always did.
As far as cost is concerned, the value of the report for both records and as a sales tool far exceeds the cost of any of these systems. Not to mention how this brings a new level of professionalism to your shop You do not go to a doctor and have multiple tests performed without seeing results, scans, and reports, yet we want our customers to take our word that we ran tests and concluded that they need an engine (and the bill will be $12,000). I am not saying all customers will require this, but a report of some type (showing the results of the test(s) performed) protects all parties involved.
We cannot forget that the technicians are the experts. The customer is bringing his or her vehicle to us for diagnosis, repairs, or maintenance. The customers may not like what we find, or they may not believe the risk in neglecting a prescribed repair, but if we do not document and present our findings to the customer, then we are leaving ourselves at risk for a legal course of action if an accident were found to be related to the said repair. Without having some kind of record, it’s left to the "he said/she said" situation, and way too often, that does not end in our favor. Whether you choose a paper checklist (Figure 1) or a DVI report (Figure 2) the choice is yours, but documentation needs to be kept on file.
This is not an article on how to properly perform a vehicle inspection; there are plenty of resources out there for that. This is more of a reminder of certain steps that must be taken and things to look out for to help you get paid properly while looking out for your and your customers' best interests.
A thorough inspection
I will start with the mechanical side of the inspection. Depending on the initial reason the vehicle was brought in (if not a safety concern), I begin with a test drive, paying mind to the performance of:
- Suspension
- Brakes
- Driveability issues
- Suspicious noises.
Once in the shop, a visual inspection of the entire vehicle (top and bottom) needs to be performed, noting any issues found along with photos of their deficiencies. It is important to document the condition of all four wheels when checking brakes and suspension. Make note of any excessive rust or corrosion, which may require additional labor charges for removal and/or cleanup. All fluid leaks need to be noted. The car may be in for an oil/filter service, but if the transmission is leaking and the customer then sees fluid on the ground (after the oil service) you know what the first thought is going to be.
Always keep in mind that failed or worn components can cause other issues. For example, a leaking steering rack can starve a power steering pump of fluid and cause internal pump wear. Look at the whole picture and anticipate the potential repercussions. Although the customer gets to decide whether or not to perform the repair, it’s our job to present the whole picture and educate them.
The pre-scan
I believe that every vehicle coming in for repairs or maintenance should get a full vehicle pre-scan. This can be added in as a charge with other inspections or done as a courtesy. This will enable you to make a better assessment of the vehicle, protecting you from a pending issue, or serving as a tool for selling needed diagnostic time or repairs.
There will always be complaints about the cost of a capable scan tool and the time it takes to perform the pre-scan, but honestly, you can get a scan tool capable of performing this scan for a few hundred dollars and see a full return on investment in the first week (if not the first day) of implementing this procedure.
As far as the time it takes to perform the pre-scan, on most Asian and domestic models this can be accomplished in the time it takes to pull the car into the shop or to set the lift. Some of the Euro models can take longer, but you can usually bet there will be numerous codes stored in those vehicles (representing an opportunity for needed service, or at least a way to show those issues were there before the car arrived at the shop). This can also be performed by your service writer upon reception of the vehicle, and if there are codes found, some level of diagnostics can be sold before the work order is even written (and the pre-scan attached for the technician).
The mistakes I commonly see are on the electronic side. The most common scenario is a customer comes in with a warning light on and the tech performs a scan of only the module related to the warning light but suggests a repair or adjustment from that minimal amount of data. Just about all scan tools will perform a full vehicle scan on vehicles that allow it (depending on the year). There is no excuse not to scan the entire vehicle. Too often, a problem housed in one system will affect another seemingly unrelated system and illuminate a warning light. That said, you must know your scan tools' limitations and operation. I will explain this below.
Example case study: Mazda CX-9
The vehicle was at a body shop (post-repair) with a power liftgate that would not function. The vehicle had a new liftgate installed and I was told it would only open with the manual release the whole time the vehicle was being repaired.
It’s possible something could have happened during the accident; maybe a wire was severed, or a component got damaged. However, I always begin with a pre-scan (Figure 3). This is where knowing your scan tools' limitations and operation comes into play.
My scan didn’t reveal any faults (no codes, just like the shop owner told me). However, knowing this is a power liftgate, I figured a module (computer) was likely managing its operation, yet it didn’t show on the scan report. A quick look at a wiring diagram showed a module with CAN communication wires going to it (Figure 4).
Many scan tools out there (when they perform the full vehicle scan) test for all modules that could be present in the vehicle (as an option), and when they don't respond (when the scanner tries to communicate with them) the tool assumes the optional module isn't present and excludes that module from the list. Some scan tools will list modules that did not communicate at the bottom of the report (which will include all the optional modules that could have been installed).
I then asked to see the shop’s pre- and post-scan of the vehicle (which was done with a different brand scan tool) but the liftgate module was missing from that post-scan as well. However, when reviewing the pre-scan (when the vehicle arrived) wouldn't you know, the liftgate module had responded, and with no codes stored. I made a decision to check the supply fuses (which tested "good") then started removing panels to gain access to the module for testing.
When I accessed the liftgate module, I performed a quick visual inspection of the connectors for proper fitment. One of the connectors was found to only be soft-set (not mated completely). I then verified that the liftgate functioned normally.
After reassembly and verifying proper operation, I performed a post-scan and verified the power liftgate module was showing on the list (Figure 5). In this instance, the shop's pre-scan saved me from wasting my diagnostic time (knowing it was communicating before disassembly, it most likely was a connection issue somewhere).
Example case study: Nissan Altima
Suppose this vehicle was in for a routine transmission fluid exchange. You performed the requested service and maybe addressed a few more add-on maintenance items. You are feeling good until two days later when you receive a call that starts with those dreaded words “Ever since you...” The customer says, “The vehicle now has low power and sometimes jerks.”
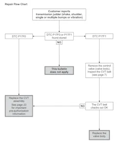
The car comes back, and you scan it, finding the infamous P17F0 for which there is a TSB from Nissan calling for the replacement of the CVT assembly (Figure 6).
Now, this becomes a tough conversation that tests your relationship with the customer. Whether this was a pre-existing condition, or it truly became noticeable after the service, if you had pre-scanned the vehicle you would have been able to better advise your customer of the situation.
The importance of step-by-step documentation
One last suggestion is to carry out your documentation through the entire diagnosis and repair process. Some scan tools will automatically save your screenshots to the vehicle’s folder (with the scans) but either way, take screenshots of the results of tests you are performing and/or waveforms you capture. Document all your findings and results that led to your recommendations.
When you are done with repairs, save screenshots of the “passed” test results, and the (now) “good” waveforms or readings, showing the improvements after the repairs. If repairs or recommendations ever come into question, these will save you. This is also a good time to create a library of those known good patterns for future use. All these files you save should be placed with the invoice or saved in the customer's files for future reference when needed.
With all this said and done, not only did you provide your customer with better service, but you also got paid for the whole repair. You showed your customer what needed to be repaired, you showed the customer the issues that were causing an extra labor charge, you let the customer know of the upcoming issues you found, and (most importantly) you covered your @$$ with documentation.
About the Author
Chris Farley
Chris Farley is a 25+ year veteran of the industry and the owner and operator of Automedic LLC, a mobile programming and diagnostic business servicing both auto body and repair shops in central New Jersey.







